各二级学院、研究生部团总支:
为了深入贯彻落实党的十八大精神和《教育部等部门关于进一步加强高校实践育人工作的若干意见》精神,继续引导广大青年学生通过社会实践活动了解党史国情、省情、校情,增长经验阅历,在奉献社会的过程中,树立远大理想,提高综合素质,校团委决定今年寒假组织开展大学生寒假社会实践活动。
现将有关事项通知如下:
一、活动主题
青春逐梦 纪录铸忆
二、项目类型
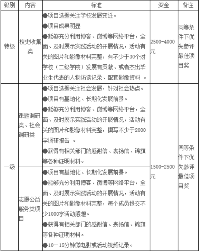
1.课题调研类、社会热点民生问题调研类;
2.校史收集类(今年寒假社会实践重点板块);
3.志愿服务类。
三、活动内容
1. “十八大精神我宣传”。特别是返乡青年团员,深入到农村基层,采取群众喜闻乐见的方式、用群众听得懂的语言,深入浅出地搞好宣传,努力把党的十八大精神、把党的惠民政策传达到千家万户,让群众知党恩、念党恩。
2. “母校发展我搜寻”。明年是我校30周年校庆,以上政发展变迁为主要线索,广泛搜索和挖掘在学校发展史上的重要人物和重大事件的史料、实物等;走访老教职员工等“活”的历史,征集能反映学校历史的图书、报纸、图片、笔记、手稿、书画作品等,翔实了解学校发展史中的生动感人细节;走访学校各学科带头人、名师名人,了解学校发展历程,进一步感受学校在学术、文化、师资、环境等方面的建设成就,感受学校的发展里程,寻找学校发展的“脉络”,完整展示学校发展的“足迹”,激励大学生以校为荣,为校增光的荣誉感和使命感。
3. “生态文明我先行”。以宣传健康理念,倡导绿色、低碳、环保生活为目的,结合所学专业,在学生所在地的城市、农村通过集中开展垃圾点规划、供热规划、维护公共秩序、宣传环保低碳理念等实践调研活动,营造整洁优美的生态文明环境。
4. “民生问题我探寻”。社会民生热点问题、课题调研类。鼓励各学院已开展的创新创业项目、挑战杯及暑假社会实践项目继续深化成果继续报名参加。
5. 志愿服务活动。鼓励各学院已开展的志愿服务项目申报。
三、日程安排
活动于2013年12月06日正式启动
(一)立项 1. 12月23日(周一)中午11:00前,各团队将项目申报书(详见附件一)双面打印统一交至研究生会办公室B1-305,并将电子版以“姓名+项目名称”的形式发送到研究生会社会实践部邮箱:shuplmaster_shsj@163.com。 注:申报材料纸质、电子缺一不可。 2. 12月24日(周二),校团委将组织进行寒假社会实践申报项目评审,由评审老师对项目进行最终评审并给出指导意见。 (二)结项 1. 2014年2月17日16:00前,各团队将文字材料统一交至研究生会办公室B1-305,并将完整版结项材料以“姓名+项目名称”的形式打包发送至研究生会社会实践部邮箱:shuplmaster_shsj@163.com。 2. 结项材料包括: ①项目成果展示材料(课题、调查研究类项目为调研报告、志愿服务类项目为活动纪实); ②项目成员感想汇编(选交。篇幅不限,可包括所有项目成员的个人总结、日记等); ③实践项目新闻通讯稿3篇(必交。每篇200字左右); ④在微博、人人或其他宣传媒体上建立的本项目宣传阵地佐证材料若干(截图等); ⑤照片(必交。最少五张,最多二十张,照片拍摄规范,图像清晰,突出活动主题,照片右下角下不含有日期展示)。请将照片和文字材料分开存放; ⑥实践队伍拍摄编辑的DV短片。 3. 结项答辩时间:2014年2月24日。 四、资助及奖励 1. 项目奖项:立项项目根据实践的成果评选出最佳项目两个、优秀项目奖五个; 2. 先进个人、优秀指导教师奖:奖励在寒假社会实践参与和项目指导工作中做出积极贡献的个人。 联系人:刘阳 王操力 联系方式:18321170779 13636353911 E-mail:shuplmaster_shsj@163.com 附件: 2014寒假社实项目申报表及各学院项目汇总表 共青团新利18官方客服委员会 研究生部团总支 研究生会 二〇一三年十二月 

