CLSCI年度报告(16)|2021年CLSCI经济法学发表情况与统计分析
信息来源: 中国法学创新网 发布日期: 2022-02-16 浏览次数: 511
编者按
2021年的CLSCI期刊发文情况,中国法学创新网在采纳法学学术前沿团队统计报告的基础上,继续委托其团队结合往年法学创新网的统计标准进行了进一步的更新和核定,最终确定了2021年CLSCI期刊发文统计分析报告。现由法学创新网和法学学术前沿联合发布。如发现有数据信息不准确或评价不妥之处,请发邮件至:zgfxcxw@163.com
——2021年CLSCI经济法学发表情况与统计分析
本文是2021年CLSCI经济法学论文发表情况与统计分析。
2021年度全年CLSCI来源期刊共刊发论文1884篇(2020年是1938篇)。其中经济法学108篇(2020年是102篇)。除中外法学、中国刑事法杂志外,其他CLSCI均刊发了经济法学论文。鉴于发文单位众多,为便于阅读,今年我们将不再具体列明这108篇文章的名目,而是侧重于展示经济法学学科的单位科研实力布局,因此今年的统计主要展现发文量在10篇及以上的单位及其作者(详见下表),并在此基础上展开经济法学学科发展的分析与评论。



(一)年度高产作者
本领域高产学者的标准是发文量在3篇及以上。据此,本领域高产学者为:北京大学张守文教授(3篇),华南理工大学蒋悟真教授(3篇),武汉大学孙晋教授(3篇),重庆大学靳文辉教授(3篇),武汉大学袁康副教授(3篇)。
有部分学者因所在单位未在本次高产之列,故在此展示其论文发表情况:
重庆大学靳文辉教授在《中国社会科学》发表了《空间正义实现的公共规制》,在《法学家》发表了《金融风险的协同治理及法治实现》,在《现代法学》发表了《试验型规制制度的理论解释与规范适用》。
(二)年度领域研究热点与趋势
2021年经济法学科在22种中国法学核心科研评价来源期刊(简称CLSCI期刊)发表论文108篇,占CLSCI期刊论文总数(1884篇)的5.73%,在14个法学二级学科中排名第七。其中,在三大权威刊物发表论文7篇:《中国社会科学》2篇、《中国法学》4篇、《法学研究》1篇,占经济法学学科2021年在CLSCI期刊发文总数的6.48%,占三大权威期刊法学论文发表总篇数的3.91%。
本年度,除《中外法学》《中国刑事法杂志》外,其他CLSCI期刊均刊发了经济法学论文。发表情况如下:《法学杂志》16篇、《法商研究》12篇、《法学》10篇、《现代法学》9篇、《法律科学》8篇、《法学评论》《政治与法律》各6篇、《法学家》《比较法研究》《当代法学》《法学论坛》各5篇、《中国法学》《政法论坛》《东方法学》各4篇、《华东政法大学学报》3篇、《法制与社会发展》《环球法律评论》各2篇、《法学研究》《清华法学》各1篇。特别指出的是,《法学杂志》《法商研究》《法学》三种CLSCI期刊发表的经济法学论文数均超过10篇,三种期刊合计发表38篇,占经济法学科总发文量的35.19%。
本年度,108篇经济法学科论文的作者来自39个科研单位(合作署名、多家单位,本报告统计标准为第一作者、第一单位,以下不再特别说明),平均每家单位发文2.77篇。超过此平均值的单位共12家,占科研单位总数的30.77%。
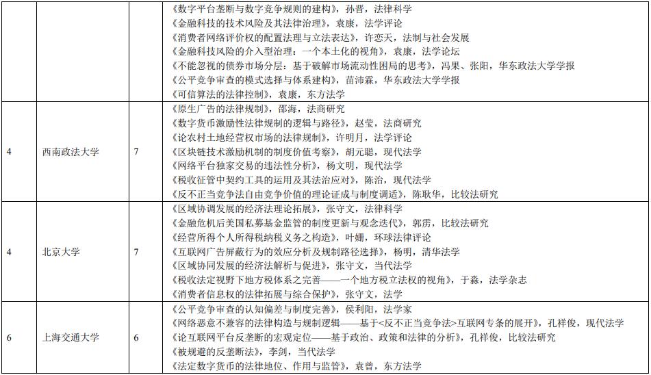
在39家科研单位中,发文量位居前十位的单位共12家,分别为:华南理工大学法学院(11篇)、中国政法大学(11篇)、武汉大学法学院(10篇)、西南政法大学(7篇)、北京大学法学院(7篇)、上海交通大学凯原法学院(6篇)、对外经贸大学法学院(5篇)、清华大学法学院(3篇)、山东大学法学院(3篇)、重庆大学法学院(3篇)、中国社会科学院法学研究所(3篇)、深圳大学法学院(3篇)。本年度,在经济法学科领域,30.77%的单位贡献了超过60%的研究成果。
与2021年相对比,2020年经济法学科CLSCI期刊发文十强分别为:北京大学法学院(13篇)、华南理工大学法学院(10篇)、中国政法大学(8篇)、西南政法大学(7篇)、上海交通大学凯原法学院(7篇)、武汉大学法学院(6篇)、华东政法大学(5篇)、复旦大学法学院(5篇)、中国人民大学法学院(4篇)、中南财经政法大学(4篇)、上海财经大学法学院(4篇)。上述十强科研单位累计发文73篇,而2021年发文十强科研单位累积发文72篇,可谓基本持平。
本年度,华南理工大学法学院由2020年的第二名问鼎榜首。中国政法大学提升两个名次,与华南理工大学法学院并列第一。武汉大学法学院发展势头强劲,由第六名跃居第二名。西南政法大学上升一名,位居第三。中国社会科学院法学研究所和清华大学法学院重返十强。北京大学法学院由榜首退居第三。上海交通大学凯原法学院保持稳健,仍居第五。值得一提的是,本年度有4个科研单位是近三年来(2019—2021)首次新晋十强,分别是:对外经贸大学法学院、重庆大学法学院、山东大学法学院、深圳大学法学院。其中,对外经贸大学法学院强势突围,位居第六名。重庆大学法学院、山东大学法学院、深圳大学法学院异军突起,跻入前十。法学传统“五院四系”院校的华东政法大学、中南财经政法大学、中国人民大学法学院未能入围十强,吉林大学法学院和西北政法大学在2021年度未发表经济法学论文。
需说明的是,由于不同学科存在边界性、交叉性,新兴研究不断产生等原因,难免存在同一篇论文可以归属不同领域、本观察归类与读者理解不同的情形,敬请理解。本次观察分类,以14类学科领域划分为原则,以作者自身专业领域、研究方向、所属单位与教研室为辅助,部分直接征求作者本人意见,进行个别调整,力求最贴近作者、读者认识。以吴飞飞副教授为例,根据单位归口是西南政法大学经济法学院,但本年度报告中四篇文章均为公司法相关,根据以上标准划分属于商法学,故根据本次分类内容优先的原则,归属于商法学领域。其他未能详尽例举同理。
本年度,在CLSCI期刊上发表经济法学论文的作者共87人(对于合作署名论文,本报告仅统计第一作者),人均发文1.24篇。本领域高产学者的标准是发文量在3篇及以上。据此,本领域高产学者有5位:北京大学张守文教授(3篇),华南理工大学蒋悟真教授(3篇),武汉大学孙晋教授(3篇),重庆大学靳文辉教授(3篇),武汉大学袁康副教授(3篇)。此外,有11位作者发文2篇(王晓晔、冯果、孔祥俊、陈兵、宋亚辉、张晨颖、丁晓东、江山、王文敏、殷继国、刘盛)。上述16位作者本年度共发文37篇,占该学科全年在CLSCI期刊发文总数的34.26%。此外,合作作者发表的论文为7篇,占该学科发文总数的6.48%。博士生独立发文9篇,占所有学科博士发文(84篇)的21.43%,仅次于民法学、法理学、刑法学等学科。
从作者年龄段分布情况来看,“40后”宝刀未老,“60后”笔耕不辍,“70后”“80后”担当主力,“90”后已崭露头角。整个研究队伍年龄结构较为均衡,形成了衔接有序的学术梯队。
鉴于经济法内容庞杂、体系繁复,故学术投入势必难以均衡,在研究上具有整体分散和局部集中的特点。总体上看,CLSCI期刊发表论文多聚焦热点主题,且在一定时段内保持热者恒热的态势。近几年来,市场规制法尤其是竞争法研究成为学科热点。从2021年CLSCI期刊发文情况来看,竞争法以41篇独占鳌头,远超本学科其他研究领域(金融法16篇、税法11篇、基础理论10篇、消费者保护法2篇),延续了2020年度的强劲势头,可谓切实响应了党中央、国务院关于强化反垄断、反不正当竞争监管的重大决策部署。然而,本年度经济法学科依旧存在研究领域冷热不均的情况,相较于竞争法研究生机盎然,财政法、劳动与社会保障法、产业政策法等其他重要领域的发文较少,研究队伍的力量相对薄弱。
经济法学科作为法学学科中十分贴近经济社会生活的一门子学科,既肩负着解读经济体制改革新动向的学科任务,又承载着引领深化经济法治建设的重要使命。从本年度CLSCI期刊发文情况看,经济法学研究高度聚焦国家经济和社会发展中的热点、新兴前沿问题,政策面向、实践取向和问题导向突出,研究方法灵活多元,研究对象较为广泛,研究成果大量涉及数字法学、信息法学、发展法学等“新法学”,与其他法学学科融合度相对较高。
1.基础理论研究整体平稳,局部拓展
经济法的自足性与独立性是经济法学界的持久关注。因而,探寻经济法的存在基础,厘清经济法的概念、地位,明确经济法的内容、体系,是经济法研究的核心工作和关键任务。然而,本年度在CLSCI期刊发表的经济法基础理论文章,较之2020年度有所减少,研究连贯性和持续性不足,未能形成和既有成果的有效互动。可喜的是,在回应经济法立法统合这一悬而未决的议题方面,相关研究仍在持续深入,如刘凯的《论制定经济基本法的路径选择》、宋亚辉的《风险立法的公私法融合与体系化构造》,可谓契合了部门法法典化之潮流,着力于经济法体系范式的根本变革。
“经济法是个筐,什么法都能装。”这虽是一句戏言,但却从侧面反映了经济法体系化任务在民法典制定后的迫切。学界再议经济法体系化问题,既是时代使然,也是致力经济法治的逻辑必然。然而,这一过程注定面临极高难度,经济法是否需要体系化、是否具备体系化条件,以及体系化结构如何安排,仍有待后续研究。特别是,在经济法体系化的过程中,必然要面临私法与公法的理念碰撞。为此,薛克鹏在《建构与宪法相融的经济法——兼论政府与市场经济的关系》一文中,主张“经济法应当从多个维度与宪法深度融合,更要避免违宪”。经济法体系化构建之关键是实现经济法的科学化,蒋悟真的《经济法立法评估的制度设计研究》,主张通过经济法实施绩效的评估,提升经济法立法的回应性,进而将经济法立法和实施科学化作为经济法治现代化未来的核心议题。
经济“调控”和市场“规制”一直被视为经济法的基石范畴,从而成为经济法的研究重点。随着政府职能转变不断加快,规制理论也在与时俱进、调整重塑,着力增强理论适用性和有效性。2021年,在规制和监管理论研究方面,涌现出一些研究成果,如董淳锷的《市场事前监管向事中事后监管转变的经济法阐释》、席涛的《市场监管的理论基础、内在逻辑和整体思路》、鲁篱的《论金融司法与金融监管协同治理机制》、靳文辉的《空间正义实现的公共规制》和《试验性规制制度的理论解释与规范适用》等。其中,《空间正义实现的公共规制》一文概括提炼出了“空间正义”的概念,认为其包含“公众的空间权利配置充分、资本的空间分布均衡、公共资源的空间分配合理和空间经济结构的规范有序”四个方面,进而阐释了空间正义实现的公共规制制度体系。另外,对监管理论的深入探讨,以及对诸如试验性规制等规制模式的进一步理论阐释,在监管和规制理念、理论、制度构塑等方面,无疑作出了新的富有启发的拓展。
新发展理念是当下经济社会发展的根本理念,经济法如何更好地促进整体发展、协调区域发展的问题,也受到了经济法学界的关注。作为长期致力于发展理论研究的重要学者,张守文在本年度继续深耕,分别在《法律科学》第4期和《当代法学》第5期发表了《区域协调发展的经济法理论拓展》和《区域协同发展的经济法解析与促进》,进一步从经济法角度拓展了发展理论,提升了法学对“发展”这一当下重大问题的关注度,彰显了经济法学科的使命和担当。
2.新兴领域研究交叉推进,融合展开
本年度有两部法律的出台对经济法学研究影响较大,即《个人信息保护法》和《数据安全法》,这也引发了经济法学科对经济活动中个人信息、数据保护问题的深入探讨。从CLSCI期刊发文情况来看,本年度,经济法学者坚持以实践为导向的理论研究进路,主动融入信息化、数字化等时代语境,积极回应新兴领域的经济法调整需求,自觉构设相关经济法治议题,着力提出经济法治应对方案。整体来看,经济法学科交叉融合的研究趋势明显,研究成果涵盖诸多分支领域。
数字经济的发展虽未动摇经济法的基础理论,却对经济法应如何构建数字经济发展规则、保障发展秩序、保护发展成果带来了切实挑战。本年度经济法学科在数字经济领域方面的研究进展较为喜人。有关数字经济的CLSCI发文达30篇。具有代表性的文章有孙晋的《数字平台的反垄断监管》、张晨颖的《公共性视角下的互联网平台反垄断规制》、田开友的《电子商务平台经营者涉税信息报送义务履行的规范化研究——基于我国《电子商务法》第28条规定的阐释》、袁康的《可信算法的法律控制》、李敏的《数字货币的属性界定:法律和会计交叉研究的视角》、杨明的《互联网广告屏蔽行为的效应分析及规制路径选择》等。论文议题设置较为多元,研究成果既覆盖电商平台、数字货币、互联网金融等热点领域的相关问题,也不乏对消费者信息权、互联网屏蔽行为、广告屏蔽行为、数据流通利用等领域的广泛探讨。这些主题在体现鲜明的国家战略和政策导向的同时,也契合了经济法治的研究动向。可以预见,市场经济的数字化、智能化转型问题,将成为未来一段时间内经济法学的研究重点,经济法理论对数字经济法治建设的解释力和指导力正逐步强化。
数字经济的发展引领了数字时代的到来,它不仅变革了市场结构,同时也深刻影响了社会生活方式。数字时代中的信息与数据,已不再只是一个简单的代码或符号,而成为了能带给人以直接或间接经济利益的生产资料或有价商品,数据更是已经被明确为五大生产要素之一,因此,越来越多的信息与数据利益要求受到经济法的调整与保护。基于这一现实,本年度经济法学科积极进行理论回应,不仅从权利优化配置角度完善了对信息权、数据权的内容与体系构建,如张守文的《消费者信息权的法律拓展与综合保护》、杨琴的《数字经济时代数据流通利用的数权激励》;同时也沿循以个体权利为中心的研究范式,进一步探讨了如何在经济活动中,强化对信息与数据运用的合法性与规范性问题,如焦海涛的《个人信息的反垄断法保护:从附属保护到独立保护》、邢会强的《大数据时代个人金融信息的保护与利用》、陈兵的《保护与竞争:治理数据爬取行为的竞争法功能实现》、席月民的《数据安全:数据信托目的及其实现机制》、丁晓东的《论数据垄断:大数据视野下反垄断的法理思考》等。另外,还有学者着眼于研究信息权与数据权的协调问题,如马宇飞的《企业数据权利与用户信息权利的冲突与协调——以数据安全保护为背景》。
此外,鉴于数字经济中的市场结构日趋多元,商品性质更加隐蔽,交易模式更为多样,消费者保护问题也越发复杂。近年来,经济法学科持续关注了消费者权益保护问题。本年度在CLSCI发表的消费者法论文仅有2篇,研究主要聚焦消费者的权利创设与立法保护问题,立足于强化消费者的市场主体地位,如张守文的《消费者信息权的法律拓展与综合保护》。此外,作为数字时代保护消费者合法权益、维护市场有序运行的重要依托,电商平台的自治规则也是一个值得深入研究的主题。譬如,金善明的《电商平台自治规制体系的反思与重构——基于《电子商务法》第35条规定的分析》。
3.竞争法学研究扎实推进,成果喜人
近年来,为贯彻落实党中央、国务院关于加强反垄断反不正当竞争工作的重大决策部署,经济法学科高度重视竞争法学研究,重点聚焦平台经济领域的反垄断规制问题。本年度,随着竞争政策基础性地位的进一步落实和反垄断、反不正当竞争监管力度的加强,经济法学者对竞争法领域的研究热情持续高涨,无论是从CLSCI期刊的发文数量,还是从研究队伍的规模来看,较之2020年度都有新提升。本年度经济法学科对竞争政策基础理论和实践问题的研究同时展开,研究成果较为丰富。
其中,竞争法领域的不少研究成果聚焦数字经济时代的反垄断规制和规则构建问题,如王晓晔的《数字经济反垄断监管的几点思考》、仲春的《我国数字经济领域经营者集中审查制度的检视与完善》等,对算法共谋、数据爬取、数据垄断等新兴领域的反垄断问题进行了回应。与此同时,研究也涉及对一系列竞争法基础理论问题和执法、司法实践问题的反思与拓展,诸如对竞争法的价值定位、基本原则的研究,对不正当竞争和垄断行为的性质认定、反垄断纠纷可仲裁性、反垄断民事诉讼证据开示制度的探讨等。另外,对于创新价值在反垄断立法中的定位问题也引起了学者们的反思。孙晋在《数字平台的反垄断监管》一文中提出,当下语境的强化监管,“旨在通过监管转型和创新切实改进监管”。在回应反垄断与创新之间的关系时,孙晋认为应“通过建立公平的竞争环境并维护自由的竞争秩序以促进创新,而非依靠文本规范来鼓励创新”。这一观点在方翔的《论数字经济时代反垄断法的创新价值目标》一文中得到了共鸣。总之,反垄断法研究“全面开花”为反垄断制度变迁提供了重要理论储备,势必为当下正在进行的《反垄断法》修订工作及其未来实施给予强大助力。不过,正如李剑在《被规避的反垄断法》中所提醒的,“《反垄断法》实施的效果不仅取决于《反垄断法》本身,也取决于其他市场规制领域法律如何制定与实施……《反垄断法》修订需要全局视角,也需要全局配合。”
值得一提的是,今年,CLSCI期刊发表了6篇有关公平竞争审查方面的论文。这说明党中央关于全面落实公平竞争审查的工作要求,得到了经济法学科的积极响应,研究投入和成果产出有了显著提升。相关研究成果有侯利阳的《公平竞争审查的认知偏差与制度完善》、邓伟的《税收政策公平竞争审查制度的问题及其对策》、倪斐的《政策与法律关系模式下的公平竞争审查制度入法路径思考》等。鉴于公平竞争审查制度将从源头上规范政府权力、约束政府行为,仅从经济法学科单兵突进,难免显得势单力薄,因此需要经济法学科与其他学科的互动与协同。正如苗沛霖《公平竞争审查的模式选择与体系构建》一文提出,应“把公平竞争审查权力在宪法体制框架内予以合理配置”,这意味着后续研究需要宪法、行政法等学科的多方支援。
4.冷僻领域研究精准发力,直击痛点
目前,各方面的改革正在向纵深推进,经济法面临大量的“法治与发展”的问题。2021年,经济法学研究继续紧随改革与发展的时代步伐,敢于“啃硬骨头”,直面经济社会生活中的现实痛点和“疑难杂症”,积极回应经济法治建设中存在的突出现实问题,深度参与经济社会变革中的税制优化、公共卫生治理、疫情应对、科研规范、农村发展、应急管理、殡葬改革等紧要议题,主动应对我国市场经济发展所面临的风险挑战,着力因应法治经济诉求,从经济法维度进行理念完善和制度拓补。
譬如,为切实推进《税收征管法》修订和《增值税法》《消费税法》立法工作的顺利开展,本年度税法学者在相关领域进行了深入探讨。如叶金育的《税收协助规范的应然定位和设计基准》、陈治的《税收征管中契约工具的运用及其法治应对》、张富强的《论消费税立法改革与地方财政自给能力的提升》等。与此同时,学者对税收法定和税负公平原则的研究有了新的思考和进展。如刘剑文、赵菁的《高质量立法导向下的税收法定重申》、刘水林的《论税负公平原则的普适性表述》。此外,还有学者深刻结合我国分税制改革持续深化的时代背景,从地方税立法权的视角出发,对税收法定原则作出了新的理解和阐释,如于淼在《税收法定视野下地方税体系之完善——一个地方税立法权的视角》。同时,对于所得税领域的研究也在稳步推进,如施正文的《“应税所得”的法律建构与所得税法现代化》和叶姗的《经营所得个人所得税纳税义务之构造》。
对未来的研究展望:
1.经济法学科的现实挑战与发展契机
回顾2021年度CLSCI期刊整体发文情况,经济法学科表现尚且稳健,领域分布有喜有忧、生机与危机并存,在凸显法学研究面向社会热点话题的共性之余,也彰显出独特的个性和专属的学科价值。毫无疑问,随着社会基础变迁和法治的全面展开,部门法结构正面临深刻调整。恰如宋亚辉在《社会基础变迁与部门法分立格局的现代发展》一文中所提到的,“随着现代社会复杂性的陡增,社会结构呈现出从‘块状分化’向‘功能分化’的演变”,仅靠既有的部门法体系已难以回应现代社会的结构性变迁,传统的部门法分类及其体系可能面临重整与改革的契机。在这一背景下,经济法学科“何去何从”的问题需要引起关注。
目前,社会需求对文科的挑战产生了注重文理交叉融合的新文科,新文科对法学的再造带来了具有交叉特质的新法学。从本年度论文成果来看,经济法学研究领域体现出新法学研究的趋向。问题在此处,答案在彼处。经济法学研究需要更加开放包容,主动与其他部门法研究互通有无、协同发展。当下,经济法学处于法学整合与重构的大背景下,这要求它不断加强对经济法基础理论的研究,从立法理论延伸到对守法、执法、司法等法律实施理论的研究,以及对经济法法治理论的研究。长期来看,经济法学术共同体仍需接力开展对“经济法是什么”这一本质问题的探索,从核心概念、基本法理等维度继续深耕,提升制度建设指引力和法治实践解释力。
2.经济法学科的研究面向与变革趋势
在多维而深入的社会变革中,经济法学需要妥善回应变革中的社会发展诉求和经济关系调整问题。当下,产业结构、科学技术、社会生活等方面的变革,一方面给经济法学提供了丰富的研究素材,另一方面也期待经济法学给予深入而全面的理论供给。变革永远在路上,“变革的时代需要变革的经济法”。经济法如何敏锐把握时代变革脉搏,回应时代变革要求,做好时代变革阐释,引领时代变革方向?解答的关键在于,经济法需找到深层次的变革逻辑和变革动向,深入探索发展与安全如何协调的问题。
张文显认为,发展是法学与时代共舞的要旨。诚如张守文在《区域协调发展的经济法理论拓展》一文中所言,“经济法是突出的‘发展促进法’”,在保障发展公平和分配正义上,经济法有着其他部门法无可取代的作用。这就要求经济法学者主动承担起更多的社会责任和更高的发展使命,在研究面向上不宜有所偏废,在积极探索前沿热点问题的同时,也需适当提高对诸如财政法、社会保障法等领域的研究和关注,确保经济法学恪守“经世济民”之道。令人颇感遗憾的是,本年度在CLSCI期刊发表的经济法学科论文中,并未出现有关地方债治理、房地产税改革、人口老龄化应对等事关发展与安全这一根本问题的研究成果,这一现象希望能够受到学者和期刊的共同关注。









