CLSCI年度报告(15)|2021年CLSCI民事诉讼法学发表情况与统计分析
信息来源: 中国法学创新网 发布日期: 2022-02-15 浏览次数: 414
编者按
2021年的CLSCI期刊发文情况,中国法学创新网在采纳法学学术前沿团队统计报告的基础上,继续委托其团队结合往年法学创新网的统计标准进行了进一步的更新和核定,最终确定了2021年CLSCI期刊发文统计分析报告。现由法学创新网和法学学术前沿联合发布。如发现有数据信息不准确或评价不妥之处,请发邮件至:zgfxcxw@163.com
厚植民事诉讼基础理论
对接民事诉讼法修订
——2021年CLSCI民事诉讼法学发表情况与统计分析
本文是2021年CLSCI民事诉讼法学论文发表情况与统计分析。
2021年度全年CLSCI来源期刊共刊发论文1884篇(2020年是1938篇)。其中民事诉讼法学63篇(2020年是85篇)。除中国社会科学、清华法学、法学论坛、中国刑事法杂志、东方法学外,其他CLSCI均刊发了民事诉讼法学论文。鉴于发文单位众多,为便于阅读,今年我们将不再具体列明这63篇文章的名目,而是侧重于展示民事诉讼法学学科的单位科研实力布局,因此今年的统计主要展现发文量在4篇及以上的单位及其作者(详见下表),并在此基础上展开民事诉讼法学学科发展的分析与评论。


(一)年度高产作者
本领域高产学者的标准是发文量在3篇及以上。据此,本领域高产学者为:天津大学张卫平教授(4篇),南京大学吴英姿教授(3篇),北京大学曹志勋助理教授(3篇),西南政法大学李凌讲师(3篇)[说明:李凌老师职称已升为副教授,讲师职称为三篇论文发表时]。
(二)年度领域研究热点与趋势
2021年CLSCI来源期刊共刊发民事诉讼法学论文63篇。比较而言,与民事实体法学(281篇)有不小差距,也低于刑事诉讼法学(192篇),较2020年(85篇)有一定下降,学科成果产出有较大上升空间。
2021年度民事诉讼法学科共有46位作为在CLSCI期刊上发文63篇,人均1.3篇。在作者年龄结构上,从名人大家到青年学者,各个年龄段均有分布。发文在3篇及以上的高产作者有四位,分别为50后张卫平老师、60后吴英姿老师,和80后曹志勋老师、90后李凌老师。《中国法学》《法学研究》共发文7篇,2篇来自于60后学者(王福华老师、杨凯老师),3篇来自70后学者(占善刚老师、周翠老师、段文波老师),2篇来自于80后学者(曹志勋老师、金印老师)。由此可见,民诉法学科研究人员梯队合理、后劲十足。三位优秀博士生的上榜(宋史超、汪蓓、赵龙)使研究生群体获得极大激励。
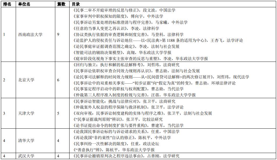
2021年度共有18家校级单位登上民事诉讼法学科榜单。前三强分别为西南政法(9篇)、北京大学(6篇)和天津大学(5篇)。清华大学、武汉大学、中国政法大学、南京大学、南京师范大学并列第四。上述院校发文量占发表总数2/3,集聚效应明显。
在地域分布上,京津、长三角和重庆三足鼎立之势已初步形成。京津地区作为传统学术高地院校众多、名家云集。北京大学刘哲玮老师、曹志勋老师、汪蓓,清华大学陈杭平老师、任重老师,中国人民大学肖建国老师、金印老师、宋史超,中国政法大学韩波老师、胡思博老师、刘君博老师、史明洲老师,北京师范大学熊跃敏老师,国家检察官学院杨会新老师,天津大学张卫平老师、曹建军老师(已入职中央财经大学),天津师范大学郭小冬老师共发文24篇。可以预见,京津地区将持续引领民事诉讼法学研究方向。
长三角地区作为后起之秀,区位优势产生的人才虹吸效应极大地增强了研究实力,近年来发展势头迅猛。上海交通大学王福华老师,复旦大学段厚省老师,华东政法大学胡学军老师、刘东老师、王刚老师,上海大学史长青老师,华东师范大学袁琳老师(已入职北京交通大学),浙江大学周翠老师、霍海红老师,南京大学严仁群老师、吴英姿老师,南京师范大学李浩老师、刘敏老师、刘韵老师,苏州大学吴俊老师,东南大学赵龙共发文13篇。长三角地区已成为民事诉讼法学研究版图的中心之一。
重庆地区西南政法大学坐拥诉讼法学国家级重点学科,民事诉讼法研究底蕴深厚,新人辈出。西南政法大学马登科老师、高翔老师、段文波老师、王杏飞老师、傅向宇老师、马家曦老师和李凌老师共发文9篇。这一亮眼成绩展现了老牌名校的不俗实力。
除此之外,其他发文单位均分布于中南、华南地区。武汉大学占善刚老师、郑涛老师,中南财经政法大学袁中华老师,华中师范大学杨婷老师,湘潭大学李喜莲老师,广州大学陈刚老师,华南理工大学黄忠顺老师,深圳大学郝晶晶老师,海南大学王琦老师皆有佳作刊出。
在研究内容上,本年度民事诉讼法学呈现出厚植基础理论、纵贯程序全域、对接实体规范、策应法律修订等趋势。
1. 厚植基础理论
民事诉讼法学基础核心问题成为2021年度研究重点。王福华《论民事判决的遮断效力》、任重《论我国民事诉讼标的与诉讼请求的关系》、袁琳《民事诉讼中被告适格的审查与裁判》和李凌《任意的当事人变更之再认识》聚焦裁判效力、诉讼客体和当事人适格等基本问题。在这之中,又以证据与证明问题最受关注:张卫平《“民事证据裁判原则”辨识》、占善刚《降低程序事实证明标准的制度逻辑与中国路径》、史长青《从认识论到价值论:司法证明模式的新展开》、周翠《民事诉讼中具体化责任的转移:法理、条件与程度》、霍海红《论“重大误解且与事实不符”的自认撤销组合事由》、陈杭平《再论我国“非约束性”自认的修正》、曹志勋《民事诉讼中的双重相关事实——“初步证据”向“假定为真”的转变》、曹志勋《民事鉴定程序启动中的职权与权利配置》、曹建军《论书证提出命令的制度扩张与要件重构》、王刚《证明责任减轻制度研究》和李凌《庭审阶段化视角下事实主张审查的反思与重塑》等研究从证明的手段、方法、内容和责任分配等多个维度展开讨论,进一步夯实了这一民诉法最具共识之领域。同时,任重《民事纠纷一次性解决的限度》着眼纠纷一次性解决理念,陈刚《民事诉讼法的实质规范和程序规范》使实质民诉法体系愈加深入。上述成果重申基础学理、重析经典问题,显著提升了民事诉讼法学的理论品格
2. 纵贯程序全域
研究成果覆盖诉讼程序的全流程和全类型。从韩波《立案登记改革中的书状答辩》到刘哲玮《回归与独立:执行和解的私法解释考辨》,从马家曦《民事诉讼另案处理的标准澄清与程序完善》到段文波《民事二审不开庭审理的反思与修正》,从袁琳《多数人之债的诉讼构造与程序规则》到宋史超《债权人撤销判决的实现》,从吴英姿《我国第三人撤销之诉的“神”与“形”》到傅向宇《家事审判中职权探知的限度》,从杨会新《公益诉讼惩罚性赔偿问题研究》到段厚省《我国刑事附带民事诉讼拒斥精神损害赔偿的立场批判与制度重构》,研究范围含括了民事司法程序的全部领域。胡学军《民法典“动态系统论”对传统民事裁判方法的冲击》、袁中华《民事诉讼中诉之正当性审查》、刘韵《精细化诉讼程序视域下民事诉讼争点整理现状及其发展》、李凌《论民事庭审证据调查范围之确定》为我国审判方法论的形成奠定基础;占善刚《民事诉讼撤销原判决之程序违法事由》、黄忠顺《确定判决对案外第三人权益的损害及其救济原理》、吴俊《按撤诉处理的逻辑变迁与程序再造》和赵龙《民刑交叉诉讼中正当程序原则适用的规范性考察》的探索充实了程序保障原则的内涵;熊悦敏《从变更诉讼请求的释明到法律观点的释明》、霍海红《诉讼时效中断证明责任的中国表达》和曹志勋《民事诉讼依职权审查合同效力规则再认识》的分析丰富了当事人主义的制度安排。
执行程序一如既往地成为学术热点。肖建国《强制执行形式化原则的制度效应》、马登科《协议类执行依据的审查逻辑和制度完善》、黄忠顺《案外人排除执行利益研究》、陈杭平《“善意执行”辨》、刘君博《从“查封”到“诉讼”:无形财产执行的制度逻辑与立法选择》、金印《案外人对执行标的主张实体权利的程序救济》、史明洲《执行财产调查程序的模式选择:为职权主义辩护》、刘东《涉财产刑执行中民事债权优先受偿的困境与出路》等研究为今后执行法的制定提供了完备的理论供给。
此外,张卫平《民事诉讼智能化:挑战与法律应对》、高翔《智能司法的辅助决策模型》和郝晶晶《互联网法院的程序法困境及出路》为诉讼程序的电子化变革进行了学理论证。多元化纠纷解决机制在张卫平《仲裁案外人权益的程序保障与救济机制》、李喜莲《反悔人民调解协议致诉案件起诉对象与审理范围之厘定》、杨婷《仲裁裁决确认事实免证规则的反思与重构》和汪蓓《仲裁第三人程序准入制度的检视与完善》的讨论下取得长足进展。
3. 对接实体规范
民法典颁行对民诉法学的影响持续发挥。张卫平《双向审视:民事诉讼制度建构的实体与程序之维》澄清了民事诉讼制度建构的应有方向。王杏飞《论监护人的侵权责任与诉讼地位》为实体法的落实提供助力。严仁群《人格权禁令之程序法路径》、吴英姿《人格权禁令程序研究》和郭小冬《人格权禁令的基本原理与程序法落实》等系列研究在观点争鸣的同时,也充分验证了程序法的不可或缺性。
4. 策应法律修订
2021年民事诉讼法修法进程再启,内容主要包括司法确认程序、小额程序、简易程序、独任制和在线诉讼等。鉴于此,李浩《繁简分流改革视域下完善小额诉讼程序研究》、吴英姿《民事速裁程序构建原理》和刘敏《论优化司法确认程序》围绕上述问题展开分析,为立法工作发挥学术智识、贡献理论之力。新《民事诉讼法》已于2022年1月1日起施行。
在上述内容之外,还有不少新兴主题进入研究视野,如郑涛《民事审限之 “双高” 悖论及其司法化构建》讨论诉讼程序的审限问题、刘哲玮《论民事司法解释的时间效力规则》关注民事司法解释的时间效力、胡思博《民事程序类指导案例的构建与运用》研究程序类指导性案例的构建。郑涛《预算法院的法理基础与实现路径》在问题发现与方法革新方面均有启发。









