CLSCI年度报告(11)|2021年CLSCI民法学论文发表情况与统计分析
信息来源: 中国法学创新网 发布日期: 2022-02-10 浏览次数: 444
编者按
2021年的CLSCI期刊发文情况,中国法学创新网在采纳法学学术前沿团队统计报告的基础上,继续委托其团队结合往年法学创新网的统计标准进行了进一步的更新和核定,最终确定了2021年CLSCI期刊发文统计分析报告。现由法学创新网和法学学术前沿联合发布。如发现有数据信息不准确或评价不妥之处,请发邮件至:zgfxcxw@163.com
聚焦民法典教义学构建
紧跟新兴法治前沿理论问题
——2021年CLSCI民法学发表情况与统计分析

本文是2021年CLSCI民法学论文发表情况与统计分析。
2021年度全年CLSCI来源期刊共刊发论文1884篇(2020年是1938篇)。其中民法学281篇(2020年是329篇,学科第一)。除中国刑事法杂志外,其他CLSCI均刊发了民法学论文。鉴于发文单位众多,为便于阅读,今年我们将不再具体列明这281篇文章的名目,而是侧重于展示民法学学科的单位科研实力布局,因此今年的统计主要展现发文量在10篇及以上的单位及其作者(详见下表),并在此基础上展开民法学学科发展的分析与评论。






(一)年度高产作者
本领域高产学者的标准是发文量在4篇及以上。据此,本领域高产学者为:中国人民大学王利明教授(11篇),中国政法大学李永军教授(5篇),清华大学程啸教授(5篇),对外经济贸易大学许可副教授(5篇),中国人民大学张新宝教授(4篇),武汉大学冉克平教授(4篇),华东政法大学姚明斌副教授(4篇)。
有部分学者因所在单位未在本次高产之列,故在此展示其论文发表情况:
对外经济贸易大学许可副教授在《中国法学》发表了《数据爬取的正当性及其边界》,在《政法论坛》发表了《数据权利:范式统合与规范分殊》,在《清华法学》发表了《论民法典的统一实施——理论辩正与实证分析》,在《东方法学》发表了《个人信息治理的科技之维》,在《环球法律评论》发表了《自由与安全:数据跨境流动的中国方案》。
(二)年度领域研究热点与趋势
2021年中国法学核心科研评价来源期刊(简称为CLSCI)发文数据显示,22种CLSCI期刊共发表民法学论文281篇,在14个法学二级学科中位列第二名,占CLSCI期刊全年发文总数的14.92%。与2020年相比,略有下降。其中,93篇论文标题中出现了“民法典”字样,占比达33%。
民法学2021年在三大权威期刊(《中国社会科学》《中国法学》《法学研究》)发文28篇,占该学科全年在CLSCI期刊发文总数的10%,占三大权威期刊发文总数的15.6%。相较于2020年,本年度三大权威期刊发文量和占比均有明显下降。相较于2020年,本年度在《中国社会科学》上的发文明显减少,2020年民法学者在《中国社会科学》上发文4篇,本年度仅吉林大学蔡立东教授在《中国社会科学》上发表《从“权能分离”到“权利行使”》一文。
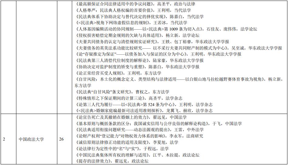
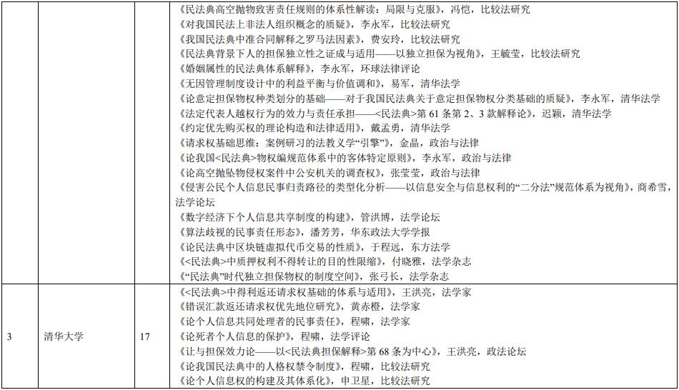
本年度发文量在12篇以上的单位分别是中国人民大学(42篇)、中国政法大学(26篇)、清华大学(17篇)、中南财经政法大学(15篇)、中央财经大学(14篇)、武汉大学(14篇)、华东政法大学(13篇)。老牌“五院四系”中,吉林大学(9篇)、北京大学(8篇)、西南政法大学(4篇)、西北政法大学(3篇)均未进入本年度高产单位之列。除此之外,中国社会科学院(8篇)、南京大学(7篇)、对外经济贸易大学(7篇)、浙江大学(5篇)、广东外语外贸大学(4篇)、上海交通大学(3篇)、上海财经大学(3篇)、北京航空航天大学(3篇)、贵州大学(3篇)、北京科技大学(3篇)发文均在3篇以上。前述高校中的北京地区院校发文量占本领域内年度发文总量的43%,体现了民法学研究的集聚效应。
相较于2020年,中国人民大学、中国政法大学、清华大学继续保持前三名的地位,不过三者之间的差距在拉大(2020年差距分别为10篇、5篇,2021年差距分别为16篇、9篇)。中南财经政法大学于2020年跌出15名之外后回归第4名,但在2019年,中南财经政法大学以发文18篇位列第3名,这样的波动趋势充分说明了学术创作需要一定时间,单独看待并不能反映全貌;华东政法大学和中央财经大学均位列前茅,且稳中有进,尤其是中央财经大学近年来的进步瞩目。南京大学、对外经济贸易大学、浙江大学也呈现蓬勃向上的发展势头。
本领域高产学者的标准是发文量在4篇及以上。据此,本领域高产学者为:中国人民大学王利明教授(11篇),中国政法大学李永军教授(5篇),清华大学程啸教授(5篇),对外经济贸易大学许可副教授(5篇),中国人民大学张新宝教授(4篇),武汉大学冉克平教授(4篇),华东政法大学姚明斌副教授(4篇)。
值得注意的是,本年度发文展现了民法学者朝气蓬勃的发展势头。“80后”、“90后”学者不仅在CLSCI上发表大量论文,更是在三大权威期刊上崭露头角。例如,许可副教授、姚明斌副教授均为“80后”,本年度跻身高产作者之列;再如,熊丙万(中国人民大学)、翟远见(中国政法大学)、张红(武汉大学)、刘征峰和汪君(中南财经政法大学)、姚明斌(华东政法大学)、朱晓峰和武腾(中央财经大学)、许可(对外经济贸易大学)等教师均在三大权威期刊上发文。博士生独立发文累计2篇及以上的单位有中国人民大学(7篇)、中国政法大学(3篇)、清华大学(2篇)、北京大学(2篇)中南财经政法大学(2篇)、上海财经大学(2篇)。老牌“五院四系”中,武汉大学、吉林大学、西南政法大学、西北政法大学均无博士生独立发文。
随着《民法典》的生效,本年度论文主要围绕着对《民法典》各编规定的解释论工作展开,尤其是对人格权编这一新的内容,有多篇论文对其中具体制度进行探讨、明晰;当然也不乏对法典蓝图、体例、法源等问题的进一步探讨。随着《民法典》对个人信息权利的关注与《个人信息保护法》等法律的出台,对个人信息权利的保护也受到关注。对算法、互联网、数据、人工智能、网络平台等问题的研究,热度虽不如前两年,但仍有新的火花不断迸发。农村、农民、土地问题,一直是党和国家关心的重点,本年度研究也予以回应。虽然目前民法的法典化工作已经告一段落,但带来的法典化热潮还在继续:商法虽不再寻求独立的商法典,但希望推动商法总(通)则的呼声仍有;环境法典的制定、是否可以有劳动法典、部分行政法的法典化、现行刑法是否是刑法典的讨论等,都体现了《民法典》对其他法学领域影响的之大。具体分述之:
1.人格权编的价值与规范适用。人格权独立成编是我国《民法典》在立法体例上的重要创制,凸显了对人格权保护的人文主义精神。学界在逐步凝聚这一共识之后,开始转向人格权编具体规则适用的研究,尤其是个人信息、人格权禁令、标表型人格权、死者人格权益、人格物、人格权侵害的民事责任等内容成为本年度研究的热点。
2.未来法治的相关研究。随着数字经济、互联网金融、人工智能、大数据、云计算等新技术新应用的飞速发展,新一轮科技革命给法学领域带来了冲击、挑战和机遇。本年度内,民法学者积极回应新技术革命给民法学提出的挑战,创新性地搭建新兴领域法学问题的分析框架与分析方法,也产出了大量的优质成果。研究热点领域具体涵盖个人信息保护与利用、数据权益与数据利用、平台责任与平台治理、算法歧视与算法规制、人工智能与自动驾驶等内容,着力为数字经济新业态、新模式健康有序发展营造法治环境。我们欣喜地注意到,在本年度内民法学者围绕个人信息保护法、数据安全法的制定和实施,紧跟立法前沿和国家重大需求,提出了诸多立法建议与解释方案。
3.农村土地制度。农村集体产权制度改革、农地三权分置权利体系改革、宅基地三权分置改革是理论研究的热点。《民法典》和《农村土地承包法》均对农村土地制度作了立法规定和完善,尤其是对土地承包经营权和土地经营权作了清晰定位,以此为基础,民法学者一方面在解释论上进一步阐释和优化土地经营权、土地承包关系、集体经济组织、集体所有权、集体建设用地使用权等内容,另一方面对于改革尚未完成的内容,为相应规则的立法或政策制定提供建议,如土地经营权登记规则的设计、宅基地三权分置的立法表达等。
4.担保制度。担保制度的现代化关系到整个市场经济的健康发展,是市场经济制度完善的重要内容。《民法典》对动产和权利担保制度进行了重大革新,扩张了动产担保的范围,统一了动产担保以及浮动担保、融资租赁、保理、所有权保留等担保方式的规则,消灭隐形担保、建立统一的人的编成主义的登记簿、构建统一的担保物权优先顺位规则、扩张正常经营活动中的买受人规则的适用范围、合并浮动抵押与一般动产抵押的登记对抗规则、引入超级优先权规则。与《民法典》一并实施的《最高人民法院适用〈中华人民共和国民法典〉有关担保制度的解释》进一步作了细化规定。由于这些新规与国内此前主流学说存在巨大差异,本年度民法学者针对这些重大立法变化的理解与适用展开了大量的理论研究,产出了一批具有影响力的研究成果。
5.《民法典》实施中其他重大疑难问题的教义分析。制度性研究是民法学研究的核心组成部分,是从事其他类型民法学研究的基础和前提,也是从事其他类型民法学研究的最终归宿。《民法典》实施之后,民法学研究的重点则发生了立法论到解释论的转向,呈现针对具体制度或者规则进行精细化研究和本土化教义学分析的特点,这也展现了理论研究的良性生态。具体而言,除了前述担保制度、土地制度和人格权之外,民法学研究具体制度散诸《民法典》各编。例如,总则编的民事权利能力、法律行为、民事责任、意定监护、代理制度、时效制度,物权编的居住权、合同编的缔约过失、合同僵局、履行障碍、违约责任、不当得利、无因管理及部分典型合同的规范构造,婚姻家庭编的夫妻共同债务的清偿与执行,侵权责任编中侵权责任的损害赔偿的范围及计算、公平责任、自甘风险、高空抛坠物等问题。
6.民法方法论的本土化建构与运用。民法学研究逐渐形成了以解决中国实际问题为研究导向的理论自觉,凸显了本土化的研究倾向。在此过程中,年度研究成果在方法论上的关注和运用尤为突出。具体而言,其一,学科交叉与融合。年度研究成果不仅展现了民法学与宪法、行政法、诉讼法等公法或者程序法的融合互鉴,还呈现为利用哲学、伦理学、社会学、政治学、经济学等领域理论或方法丰富民法学的理论研究的特点,这也是补给民法学研究营养的行之有效的重要方式。其二,注重体系性的研究方法。《民法典》最为核心的特征便是体系性,年度研究成果对此予以极大关注。突出对“参照适用”规范和拟制规范的方法论构建与运用,强调内在体系与外在体系的融贯性,尤其是总则编与各分编、人格权编与侵权责任编、合同编与婚姻家庭编、物权编与婚姻家庭编、人格权编与婚姻家庭编、侵权责任编与婚姻家庭编等层面的体系关联受到学界关注。其三,凸显实证研究方法。年度研究成果逐渐破除“拿来主义”的桎梏,关注本土实践经验,大量分析裁判文书,着力解决中国问题,提供中国方案,实现学说与实践的良性互动。
在新的一年,我们认为以下问题仍有广阔的空间值得研究:
1.对《个人信息保护法》的理解与适用。2021年11月1日,《个人信息保护法》正式实施。《个人信息保护法》的实施,对保护人民群众的切身利益,贯彻落实以人民为中心的发展思想具有重要意义。尽管《个人信息保护法》明确了个人信息的保护范围、规定了个人在信息处理中的权利、强化了个人信息处理这的保护义务及侵害责任等,但是《个人信息保护法》的规定只是作为个人信息保护领域中的基本法,具体适用领域尚需细化和调适,与之配套的措施也需要进一步补充完善。此外,该法与其他相关法律规定之间的协调和衔接也值得进一步研究。
2.《民法典》及其配套司法解释的理解与适用。一方面,《民法典》实施将是相当长一段时间内的热点话题,其中尚有诸多具体规则有待进一步进行解释论构造,民法学者仍当为之努力;另一方面,民法典担保制度司法解释、民法典物权编司法解释、民法典婚姻家庭编司法解释、民法典继承编司法解释已经通过并实施,民法典合同编司法解释、民法典总则编司法解释正在制定过程中,还需要起草民法典人格权编司法解释和民法典侵权责任编司法解释。有关司法解释中的具体问题或成为明年的研究热点。
3.法典编纂经验的总结与推广。日前,全国人大常委会已经将环境法典、教育法典、行政基本法典等条件成熟的行政立法领域的法典编纂工作纳入2021年度立法工作计划。《民法典》以其科学的法律概念、严谨的篇章结构以及抽象化、类型化、体系化的特征,可以作为其他法典编纂的参照系。我们期待民法学者总结民法典编纂经验,服务于其他法律的法典编纂。
4.新兴领域的治理问题。在数字经济时代,以互联网、云计算、大数据、算法、人工智能、基因编辑等为核心内容的社会经济秩序需要法学研究的持续跟进。不仅立法上需要回应时代之问,在理论研究上也需要积极回应新兴领域的法学问题,顺应互联网高科技时代的潮流。









