CLSCI年度报告⑦|2021年CLSCI法律史论文发表情况与统计分析
信息来源: 中国法学创新网 发布日期: 2022-02-09 浏览次数: 456
编者按
2021年的CLSCI期刊发文情况,中国法学创新网在采纳法学学术前沿团队统计报告的基础上,继续委托其团队结合往年法学创新网的统计标准进行了进一步的更新和核定,最终确定了2021年CLSCI期刊发文统计分析报告。现由法学创新网和法学学术前沿联合发布。如发现有数据信息不准确或评价不妥之处,请发邮件至:zgfxcxw@163.com
传统社会基层治理研究成热点
西方古代社会研究付之阙如
——2021年CLSCI法律史论文发表情况与统计分析

本文是2021年CLSCI法律史论文发表情况与统计分析。
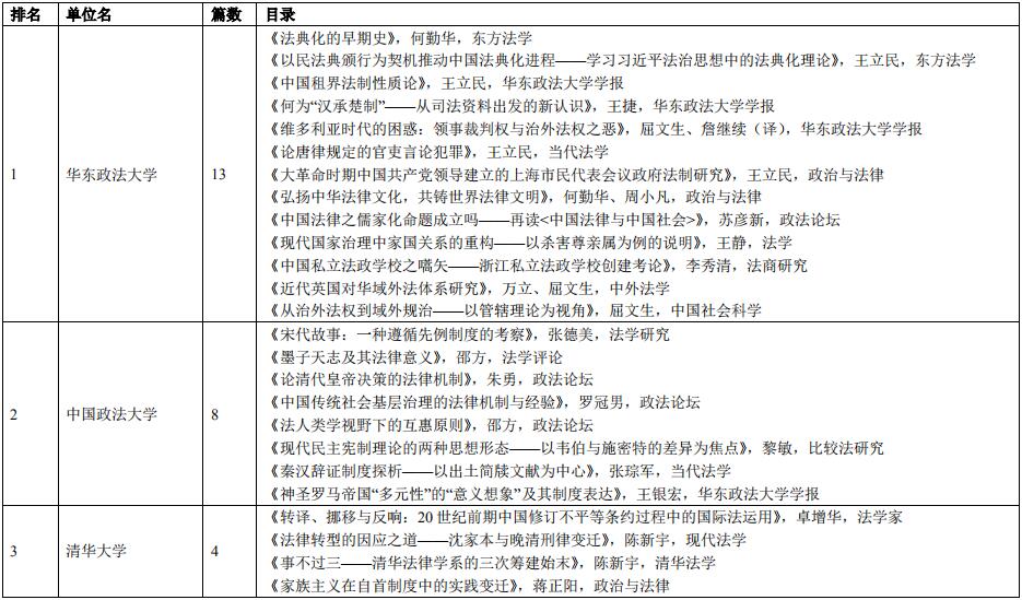
2021年度全年CLSCI来源期刊共刊发论文1884篇(2020年是1938篇)。其中法律史61篇(2020年是54篇)。除法学论坛、中国刑事法杂志、法学杂志外,其他CLSCI均刊发了法律史论文。鉴于发文单位众多,为便于阅读,今年我们将不再具体列明这61篇法律史文章的名目,而是侧重于展示法律史学科的单位科研实力布局,因此今年的统计主要展现发文量在3篇及以上的单位及其作者(详见下表),并在此基础上展开法律史学科发展的分析与评论。

(一)年度高产作者
本领域高产学者的标准是发文量在2篇及以上。据此,本领域高产学者为:华东政法大学王立民教授(4篇),华东政法大学屈文生教授(3篇),华东政法大学何勤华教授(2篇),中国政法大学邵方教授(2篇),清华大学陈新宇副教授(2篇)。
(二)年度领域研究热点与趋势
与往年相比,法律史学科论文发文量逐渐增加,2021年在中国法学核心科研评价来源期刊(简称CLSCI期刊)上共发表61篇(去年为54篇),在三大权威期刊(《中国社会科学》《中国法学》《法学研究》)上共发文11篇(去年为9篇),其中《中国社会科学》4篇(去年为0篇)、《中国法学》3篇(去年为6篇)、《法学研究》4篇(去年为3篇)。
2021年22种CLSCI期刊上法律史学科发文相对集中。其中,去年发文7篇、排名第二的华东政法大学今年发文13篇,名列榜首;中国政法大学发文9篇,比去年少1篇,名列第二;清华大学发文4篇,名列第三。此外,复旦大学、中国人民大学各发文3篇,北京大学、浙江大学、武汉大学、厦门大学、西北大学、北京师范大学、中南财经政法大学、西北政法大学、杭州师范大学各发文2篇,四川大学、吉林大学、西安交通大学、同济大学、天津大学、苏州大学、福州大学、海南大学、南京师范大学、沈阳师范大学、中国社会科学院、国防大学各发文1篇。值得注意的是,耶鲁大学法学院今年也有1篇法律史学科论文发表在CLSCI期刊上,该文属于中国法律史范畴,以历史人物为中心考察早期中美条约的关系。相信随着中国法律史不断走向世界,会有越来越多的世界名校走入CLSCI期刊的版面。
与往年类似,2021年度法律史领域的研究成果总体上呈现出“对中国的研究多于外国、对中国古代的研究多于近代”的特征。本年度法史学人肩负“加快构建中国特色哲学社会科学”的时代使命,研究成果注重“古为今用”和“现代价值”的阐发、注重建构新的理论、注重打破“西方中心主义”、注重对所谓“启蒙”的反思、注重对“中国问题意识”的观照,彰显了中国特色、风格和气派。
就中国法律史而言,学界本年度的研究成果分布在通史、古代、近代、现代等所有历史时期,但主要集中在古代部分,这在某种程度上回应了习近平总书记关于“要注意研究我国古代法制传统和成败得失,挖掘和传承中华法律文化精华,汲取营养、择善而用”的指示精神。其中,在先秦领域,墨子法律思想、法家学说等问题是学界关注的重点;以出土简牍文献研究辞证制度、律典体系、成说以及从现代法理的视角考察“春秋决狱”构成了本年度秦汉法律史研究的热点与特色;本年度魏晋法律史的研究围绕《晋书·刑法志》展开,同样侧重对法理观念的发掘;在隋唐领域,法律史学界本年度主要关注的是法律文明转型、土地法规制度、官吏言论犯罪、《县令箴》等问题;而从遵循先例制度的视角考察“故事”是本年度宋代法律史的研究主题,体现了学界融通古今中西之间法政传统的某种尝试;在元代领域,学界本年度重点关注格例法体系与中华法系的关系。明清时期是中国古代法律史研究的重头戏,今年自不例外。自理裁判文书、皇帝决策的法律机制、典习俗、土地交易规范及其私法理念、中国传统法以及司法悖论、君臣法外施仁博弈、权宜裁判等问题是本年度明清法律史的研究重点。
近世以降,在“西学东渐”的背景下,中国传统法律开启了“会通中西”的转型之路。本年度学界对近代中国法律史的研究成果主要分为宏观、微观两个层面。在宏观层面,达尔文主义的中国语境与法律危机、《现行律》民事有效部分、晚清战争法、礼与宪法的关系、民初大理院公序良俗原则、“二十世纪之宪法”、租界法制性质、不平等条约的修订与国际法运用、最高审判机构判例汇编与实效等问题是本年度法律史学界关注的焦点;在微观层面,学界主要侧重于以张之洞、沈家本、梁启超、王宠惠等法政耆宿为中心展开的研究,以“杀害尊亲属”条款、《平政院裁决录存》等具体法律条款、文书展开的考察,以浙江私立法政学校、清华法律学系等近代中国法学教育机构的筹建展开的考证等主题。此外,以中国共产党百年党庆为契机,学界对近代中国法律史中的红色题材更加重视,重点关注了上海市民代表会议政府法制、中共以思想启蒙促进爱国救亡运动史实。
法律儒家化、家族主义与自首制度、传统法中的“王”、传统生态环境法文化及当代价值、传统社会基层治理的法律机制与经验等问题是本年度中国法律史学界在通史领域的研究热点,“重述中国法律思想史”不啻本年度该领域的研究高峰。值得注意的是,在法学界认真学习、领会、贯彻习近平法治思想的当下,《弘扬中华法律文化,共铸世界法律文明》一文的问世无疑具有鲜明的导向性。
受多重因素的影响,现代领域是中国法律史研究的薄弱环节。本年度该领域的研究成果共计三篇,主要涉及“四九宪制”、新中国婚姻立法等中华人民共和国成立初期的法律话题。“政策分析”“宣传引导”是理论界关注当代中国法律的出发点,本年度《以民法典颁行为契机推动中国法典化进程——学习习近平法治思想中的法典化理论》一文的出炉更壮大了这股方兴未艾的学习热潮。
“汲取中华法律文化精华,借鉴国外法治有益经验”。就外国法律史而言,首先,本年度通史方面的研究成果最多,学界主要关注的是法典化、工商文明与法律变革、治外法权等问题。其次,本年度近代史方面的论文数量位列第二,这些研究成果主要围绕治外法权、领事裁判权等国际法问题展开论述。再次,神圣罗马帝国法政传统、法国习惯法编纂史是本年度学界对中世纪法律史研究进行探寻的视角。而现代民主宪制理论思想形态构成了唯一一篇本年度现代西方法律史论文的主题。值得注意的是,或囿于文献与史料,今年学界专门对西方古代社会的研究成果付之阙如。作为西方法政思想、文化和典章制度的重要源头,古希腊、古罗马似乎不应成为外国法制史上的“失踪者”。
K·茨威格特和H·克茨在《比较法总论》中指出:“一切法律史的研究都表明是运用比较法方法的一种作业。”中西法律制度、思想、文化的比较研究是法律史学界历久弥新的课题。本年度相关领域仅有的一篇论文乃是基于秦汉与古罗马时期的比较视角,关注“法”的差别与政治权力结构之间的关系。
另外值得注意的是,《政法论坛》在本年度上旬刊载了专门基于法人类学视角研究初民社会法律规则的论文。我们相信,法律史学界对“原初问题”的留意将进一步导正理论界长期以来对某些基本问题的偏狭认知,使学术研究的立论愈加接近历史的客观面相。
习近平总书记在考察中国政法大学时指出,“我国法学基础研究薄弱,表现之一就是对博大精深的中华法治文明和法治文化传统研究不够、挖掘不够”。中国法学会党组成员、学术委员会主任张文显教授在2019年度中国法学会法学期刊研究会上提到,法学期刊具有综合性、跨学科性和权威性,要重视期刊的平台作用、指引作用。张文显教授、张新宝总编以及中国法学杂志社共同研究认为,期刊的“指挥棒”不能“指挥偏了”,不能因为引用率、市场的问题造成学科分化,“必须发表一定数量的法律史研究论文,不要怕影响引用率”。期刊在学科领域来源方面,要“体现学术担当,落实总书记重要讲话的学术责任”。这也是今后期刊发文来源所要思考的重要问题。但至少在去年与今年的对比中我们可喜地发现,更多的期刊出现了法律史论文的身影,甚至有期刊组稿专栏,CLSCI期刊对法律史学科论文的态度越来越友好,为青年科研人员搭建的学术成长平台越来越大,譬如博士生发文量由去年的2篇增加到今年的6篇,博士后的发文量由去年的1篇上升到今年的4篇。我们相信法律史学科也能为未来的法治事业发展继续贡献力量。









